中国建设银行重庆市分行“乾元-鑫鑫向荣”
2019年第783期人民币理财产品风险揭示书
理财非存款、产品有风险、投资须谨慎。
理财产品过往业绩不代表其未来表现,不等于理财产品实际收益,投资须谨慎。
尊敬的客户:
理财产品管理运用过程,可能会面临多种风险因素。因此,根据中国银行业监督管理委员会相关监管规定的要求,中国建设银行重庆市分行(理财产品管理人)郑重提示:
本期产品为非保本浮动收益型理财产品,不保证本金和收益,本产品任何预期年化收益率、测算收益或类似表述均属不具有法律约束力的用语,不代表客户可能获得的实际收益,亦不构成中国建设银行重庆市分行对本产品的任何收益承诺。请您充分认识投资风险,谨慎投资。
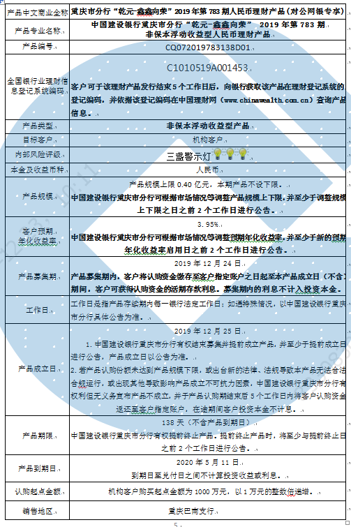
本期产品期限138天(中国建设银行重庆市分行有权对本期产品进行展期和提前终止),存续期内产品不接受申购或赎回申请。
本期产品内部风险评级级别为三盏警示灯,风险水平属于中等风险。产品适合于稳健型、进取型 、积极进取型客户。最不利情况下,基础资产无法回收任何本金和收益,客户将损失全部本金。客户不得使用贷款、发行债券等筹集的非自有资金投资本产品。
如影响您风险承受能力的因素发生变化,请及时完成风险承受能力评估。
中国建设银行重庆市分行理财产品内部风险评级说明如下:
注:本风险评级为中国建设银行重庆市分行内部评级结果,该评级仅供参考,不具备法律效力。
在您选择购买理财产品前,请注意投资风险,仔细阅读理财产品销售文件,了解理财产品具体情况。您应在详细了解和审慎评估理财产品的资金投资方向、风险评级及预期收益等基本情况后,自主决定购买与自身风险承受能力和资产管理需求匹配的理财产品。中国建设银行重庆市分行提醒您应本着“充分了解风险,自主选择购买”的原则,谨慎决策,自主决定将合法所有的资金用于购买本产品。在购买本产品后,您应随时关注产品的信息披露情况,及时获取相关信息。中国建设银行重庆市分行不承担下述风险:
1.政策风险:本产品是依照当前的法律法规、相关监管规定和政策设计的。如国家宏观政策以及市场法律法规、相关监管规定发生变化,可能影响产品的受理、投资运作、清算等业务的正常进行,并导致本产品收益降低甚至本金损失,也可能导致本产品违反国家法律、法规或者其他合同的有关规定,进而导致本产品被宣告无效、撤销、解除或提前终止等。
2.信用风险:本产品的基础资产项下义务人可能出现违约情形,则客户可能面临收益损失、本金部分损失、甚至本金全部损失的风险。
3.流动性风险:本产品存续期内,客户无提前终止权,不可赎回本期产品,可能导致客户需要资金时不能随时变现,并可能使客户丧失其他投资机会的风险。
4.市场风险:本产品的基础资产价值受未来市场的不确定影响可能出现波动,从而导致客户收益波动、收益为零甚至本金损失的情况。
5.管理风险:本产品资金将投资于相关股权类、债权类、债券和货币市场工具类及其他基础资产,基础资产管理方受经验、技能、判断力、执行力等方面的限制,可能对产品的运作及管理造成一定影响,并因此影响客户收益,甚至造成本金损失。
6.利率及通货膨胀风险:在本产品存续期限内,即使中国人民银行调整存款基准利率,本产品的预期收益率可能不会随之予以调整,因此,存在本产品的预期收益率及/或实际收益率低于人民银行存款基准利率的风险。同时,本产品存在客户预期收益率及/或实际收益率可能低于通货膨胀率,从而导致客户实际收益为负的风险。
7.抵质押物变现风险:本产品部分基础资产项下可能设定抵质押等担保品,如发生该部分基础资产项下义务人违约等情形时,将会对抵质押物进行处置,如抵质押物等不能变现或不能及时、足额变现或抵质押物的变现价值不足以覆盖该部分基础资产本金及预期收益,则可能影响客户预期收益,甚至发生本金损失。
8.信息传递风险:中国建设银行重庆市分行将按照本说明书有关“信息披露”的约定进行产品信息披露。客户应根据“信息披露”的约定及时进行查询。如果客户未及时查询,或由于非建设银行原因的通讯故障、系统故障以及其他不可抗力等因素的影响使得客户无法及时了解产品信息,并由此影响客户的投资决策,因此而产生的责任和风险由客户自行承担。另外,客户预留在中国建设银行重庆市分行的有效联系方式发生变更,应及时通知中国建设银行重庆市分行,如客户未及时告知联系方式变更,中国建设银行重庆市分行将可能在其认为需要时无法及时联系到客户,并可能会由此影响客户的投资决策,由此而产生的责任和风险由客户自行承担。
定),或市场发生剧烈波动,或发生本期产品难以成立的其他情况,经中国建设银行重庆市分行判断难以按照本期产品说明书规定向客户提供本期产品的,中国建设银行重庆市分行有权利但无义务宣布产品不成立。
10.提前终止风险:产品存续期内若市场发生重大变动或突发性事件,或发生中国建设银行重庆市分行认为需要提前终止本产品的其他情形时,中国建设银行重庆市分行有权提前终止产品,在提前终止情形下,客户面临不能按预定期限取得本金及预期收益的风险。
11.税收风险:中国建设银行重庆市分行暂不负责代扣代缴客户购买本产品所得收益应缴纳的各项税款。若相关税法法规规定产品管理人应代扣代缴相关税款,中国建设银行重庆市分行有权依法履行代扣代缴义务,则客户面临其取得的收益扣减相应税费的风险。此外,本产品预期年化收益率根据产品发行时现行法律法规、税收政策测算而得,税收法规的执行及修订可能对本产品投资运作等过程中需缴纳的相关税费产生影响,可能影响客户预期收益,甚至造成本金损失。
您在签署《中国建设银行股份有限公司理财产品客户协议书》前,应当仔细阅读客户权益须知、本风险揭示书及本产品的产品说明书的全部内容,同时向中国建设银行重庆市分行了解本产品的其他相关信息,并自己独立做出是否购买本产品的决定。
您签署本风险揭示书、客户协议书,并将资金委托给中国建设银行重庆市分行运作是您真实的意思表示。本风险揭示书及相应的客户协议书、产品说明书、客户权益须知将共同构成贵我双方理财合同的有效组成部分。
风险揭示方:中国建设银行重庆市分行
(客户签字与签章见下一页)
签字与签章
个人客户请在下面填写您的风险承受能力评级、抄录风险揭示语句并签字:
|
客户声明:本人在购买本产品前已完成风险承受能力评估,且该评估结果具有效力。 本人风险承受能力评级: (由客户自行填写)
根据监管部门的要求,为确保客户充分理解本产品的风险,请在确认栏抄录以下语句并签名: 本人已经阅读风险揭示,愿意承担投资风险。 客户抄录:
客户签名: ( 客户声明:投资决策完全是由客户独立、自主、谨慎做出的。客户已经阅读客户协议书所有条款(包括背面)、客户权益须知、本产品风险揭示书及本产品说明书,充分理解并自愿承担本产品相关风险。)
年 月 日 |
机构客户请在下面签章:
中国建设银行重庆市分行“乾元-鑫鑫向荣”
2019年第783期人民币理财产品说明书
一、产品要素
二、投资管理
(一)投资范围和投资比例
中国建设银行重庆市分行将本期产品募集资金投资于资产组合型人民币理财产品项下的存款类资产、货币市场工具、货币市场基金、标准化固定收益类资产、非标准化债权类资产、股权类资产以及其他符合监管要求的资产组合。
1.现金类资产:包括但不限于活期存款、定期存款、存放同业等。
2.货币市场工具:包括但不限于质押式回购、买断式回购、交易所协议式回购等。
3.货币市场基金
4.标准化固定收益类资产:包括但不限于国债、中央银行票据、同业存单、金融债、企业债、公司债、中期票据、短期融资券、超短期融资券、定向债务融资工具(PPN)、资产支持证券(ABS)、资产支持票据(ABN)等;
5.非标准化债权类资产。
6.股权类资产;
7.其他符合监管要求的资产。
各类资产的投资比例为:现金类资产0%-80%,货币市场工具0%-80%,货币市场基金0%-80%,标准化固定收益类资产0%-80%,非标准化债权类资产0%-80%,股权类资产0%-80%,其他符合监管要求的资产组合0%-80%。
从投资实践出发,秉持着为投资者负责的原则,上述投资比例可在0%-20%的区间内进行浮动;非我行主观因素导致突破前述比例限制的,我行在流动性受限资产可出售、可转让或者恢复交易的15个交易日内将理财产品投资比例调整至符合要求;若超出该浮动范围且可能对客户预期收益产生重大影响,我行将进行信息披露,并将积极采取措施进行调整使投资比例回归至约定区间。
本产品投资账户为:50001333600050219984-1245。
(二)投资团队
中国建设银行重庆市分行拥有专业化的银行理财产品投资管理团队和丰富的投资经验。中国建设银行重庆市分行秉承稳健经营的传统,发挥自身优势,为产品运作管理提供专业的投资管理服务,力争帮助客户实现收益。
(三)参与主体
产品管理人:中国建设银行重庆市分行
产品托管人:中国建设银行重庆市分行
理财投资合作机构:(1)建信信托有限责任公司,主要职责:根据合同约定对受托资金进行投资和管理。(2)建信基金管理有限责任公司,主要职责:根据合同约定对受托资金进行投资和管理。
三、产品运作说明
(一)产品规模
1.本期产品规模上限:0.40亿元。在本期产品募集期内,对本期产品的认购金额达到本期理财产品规模上限,则中国建设银行重庆市分行有权利但无义务停止本期产品的认购,已经认购成功的客户投资权益不受影响。
2.本期产品不设下限。
(二)认购/申购/追加投资/赎回
募集期内,客户认购本期产品,应提前将理财资金存入客户指定账户。在本期产品运行期间,不开放申购、追加投资和赎回。
四、产品资产估值
(一)资产估值原则
1.适配性原则。金融资产的公允价值确定方法应与理财产品的类型相匹配。
2.审慎性原则。审慎确认和计量金融资产的公允价值时,不高估公允价值收益,不低估公允价值损失。
3.充分披露原则。根据金融资产性质、重要性及复杂程度等因素,充分披露公允价值相关信息。
4.清晰性原则。估值方法应清晰明了,便于理解和应用,能清晰反应金融资产的性质。
(二)资产估值方法
1.现金类
现金类资产采用成本法估值。以成本列示,按商定利率在实际持有期内逐日计提利息。
2.货币市场工具
货币市场工具以协议成本列示,按商定利率在实际持有期内逐日计提利息。
3.货币市场基金
按基金管理公司公布的估值日前一交易日的每万份收益计提红利。持有的基金处于封闭期的,按照最新公布的份额净值估值。
4.标准化固定收益类资产按照资产持有目的采用成本法和公允价值法估值。
5.非标准化债权类资产
本产品为封闭式产品,且所投非标准化债权类资产暂不具备活跃交易市场,或者在活跃市场中没有报价、也不能采用估值技术可靠计量公允价值,故采用成本法进行估值。
8.国家有最新规定的,按其规定进行估值。
(三)暂停估值
当产品资产的估值因不可抗力或其它情形致使产品管理人、托管人无法准确评估产品资产价值时或监管机构认定的其它情形,产品管理人可暂停产品的估值直至另行通知。
五、理财收益说明
(一)本金及收益风险
在投资于基础资产的本金按时足额回收的情况下,投资于基础资产的收益在扣除产品托管费0.02%/年,产品销售费0.10%/年等相关固定费用后,剩余收益率如小于客户预期年化收益率,则客户收益按剩余收益计算。如剩余收益率为负,则客户可能面临本金部分损失。
在投资于基础资产的本金未按时足额回收的情况下,根据投资与基础资产的本金及收益实际回收情况在扣除相关固定费用后计算客户应得本金及收益。如发生基础资产无法回收任何本金和收益的最不利情况下,客户将损失全部本金。
(二)费用
本期产品收取的固定费用为产品托管费与产品销售费。其中,产品托管费为产品规模的0.02%/年、产品销售费为产品规模的0.10%/年。
(三)客户预期年化收益率
1.测算收益不等于实际收益,投资需谨慎。
2.客户预期年化收益率的测算依据:中国建设银行重庆市分行将募集资金投资于资产组合型人民币理财产品项下的股权类、债权类资产、债券和货币市场工具类资产及其他符合监管要求的资产组合,通过资产组合管理实现安全性、流动性与收益性的平衡,测算出客户预期年化收益率为3.95%/年。
(1)剩余收益率如大于客户预期年化收益率,则客户收益按预期年化收益率3.95%计算,中国建设银行重庆市分行收取超出的部分作为产品管理的费用;
(2)剩余收益率如等于客户预期年化收益率,则客户收益按预期年化收益率3.95%计算,中国建设银行重庆市分行将不再收取其他任何费用;
(3)剩余收益率如小于客户预期年化收益率,则客户收益按剩余收益计算,中国建设银行重庆市分行将不再收取其他任何费用;
(4)如剩余收益为负时,客户将面临部分本金损失,中国建设银行重庆市分行将不再收取其他任何费用。
在投资于基础资产的本金未按时足额回收的情况下,须根据投资于基础资产的本金及收益实际回收情
况在扣除相关固定费用后计算客户应得本金及收益;如发生基础资产无法回收任何本金和收益的最不利情
况下,客户将损失全部本金。
(四)客户收益
1.收益计算公式
中国建设银行重庆市分行根据客户持有的投资本金数额、产品期限天数及实际年化收益率计算收益。
客户收益=投资本金×实际年化收益率×产品期限天数÷365
2.计算示例
情景1:假设客户投资本金为100,000,000.00 元,本期产品期限为362天,中国建设银行公布的客户预期年化收益率为3.90%,中途未进行预期年化收益率的调整,且在产品到期日,实际年化收益率等于预期年化收益率,则在到期日应兑付客户的收益为:
客户收益=100,000,000.00 ×3.90%×362÷365≈3,867,945.21(元)
情景2:假设客户投资本金为100,000,000.00元,本期产品期限为362天,中国建设银行公布的客户预期年化收益率为3.90%。在产品到期日,实际年化收益率等于0%,且投资于基础资产的本金未按时足额回收导致本金亏损2,000元,则在到期日应兑付客户的收益为:
客户收益=100,000,000.00×0%×362÷365-2,000≈-2,000.00(元)
上述示例采用假设数据计算,测算收益不等于实际收益,投资需谨慎。
(五)税收
在本产品运作过程中涉及的各纳税主体,其纳税义务按国家税务法律、法规执行。本产品运营过程中发生的增值税行为,由中国建设银行重庆市分行申报和缴纳增值税及附加税费,税款由本产品资产总值中扣除。
六、提前终止
(一)在本产品投资期间,中国建设银行重庆市分行有提前终止权。中国建设银行重庆市分行提前终止本产品时,将提前2个工作日以公告形式通知客户,并在提前终止日后5个工作日内向客户返还投资本金及应得收益,应得收益根据每笔投资本金实际参与理财的天数及对应的实际年化收益率计算。终止日至资金实际到账日之间,客户资金不计息。
(二)中国建设银行重庆市分行提前终止本产品的情形包括但不限于:
1.如遇国家金融政策出现重大调整并影响到本产品的正常运作时,中国建设银行重庆市分行有权利但无义务提前终止本产品。
2.因市场发生极端重大变动或突发性事件等情形时,中国建设银行重庆市分行有权利但无义务提前终止本产品。
(三)提前终止时收益计算示例:
假设投资本金100,000,000.00 元,产品期限362天,因产品提前终止,实际理财天数为20天,实际年化收益率3.90%。则应兑付给客户的投资收益为:
则客户收益=100,000,000.00 ×3.90%×20÷365≈213698.63(元)
上述示例均采用假设数据计算,测算收益不等于实际收益,投资需谨慎。
七、理财产品到期本金及收益兑付
1.正常兑付
客户持有产品至产品到期日,客户的理财本金和相应的收益在产品到期后一次性支付。中国建设银行重庆市分行于产品到期日后1个工作日内将客户理财本金和收益划转至投资者协议约定账户,遇法定节假日顺延。
2.非正常情况
中国建设银行重庆市分行提前终止本产品时,客户持有产品至产品提前终止日,中国建设银行重庆市分行可能根据实际情况选择向客户提前兑付、延迟兑付或者分次兑付,并于发生上述情形后的2个工作日内公告兑付方案。
如果发生异常情形,造成本产品的基础资产无法及时、足额变现,中国建设银行重庆市分行可以根据实际情况选择向客户延迟兑付或者分次兑付,并于发生上述情形后的2个工作日内在中国建设银行重庆市分行互联网站公告兑付方案。
八、信息披露
1.中国建设银行重庆市分行通过中国建设银行网站(www.ccb.com)披露产品以下相关信息,包括产品成立信息,产品存续期信息,产品终止信息等。
在产品成立后的5个工作日内发布产品成立公告。
在产品存续期内(产品成立不足90天或产品存续期不足90天除外),每个季度结束之日起15日内,上半年结束之日起60日内,每年结束之日起90日内发布产品的季度报告、半年报告及年度报告,逢半年末,半年报告与当季季度报告合并,逢年末,年度报告与半度报告合并;如理财产品存续期投资的全口径资产发生本金、利息或收益逾期(含展期后)超过90天等风险状况的,在风险发生之日起5个工作日内进行公告;如中国建设银行重庆市分行拟调整产品投资策略、投资范围、资产种类及比例范围、行使提前终止权、调整产品风险等级、交易结构、产品规模(上下限)、产品到期日、优化或升级产品、产品费用水平等产品要素,调整客户投资起点金(份)额、追加投资金(份)额、客户预期收益水平等其他需要提前披露的事项,则于调整生效日提前2个工作日进行公告;如发生资产投资比例暂时超出投资区间且中国建设银行重庆市分行认为可能对客户收益产生重大影响时,中国建设银行重庆市分行将及时调整至上述比例范围;在产品到期不能按期兑付或延期兑付,则于在该产品到期日之后3个工作日内进行公告;在发生可能对理财产品投资者或者理财产品收益产生重大影响的事件后,包括但不限于产品管理人或托管人变更等事项,于2个工作日内发布重大事项公告。中国建设银行重庆市分行有权对产品说明书条款进行补充、说明和修改,并至少提前2个工作日通过中国建设银行网站等渠道发布公告。
在产品提前终止或终止后的5个工作日内发布产品的到期及清算报告。
请客户注意及时在上述渠道自行查询。
2.客户同意,中国建设银行重庆市分行通过上述网站进行信息披露,如果客户未及时查询,或非因建设银行原因的通讯故障、系统故障以及其他不可抗力等因素的影响使得客户无法及时了解产品信息,因此而产生的(包括但不限于因未及时获知信息而错过资金使用和再投资的机会等)全部责任和风险,由客户自行承担。
3.中国建设银行重庆市分行为客户提供本产品相关账单信息。本产品成立后,个人客户可凭本人身份证件和《中国建设银行股份有限公司理财产品客户协议书》在购买本产品的原中国建设银行重庆市分行营业网点打印本产品相关账单信息;机构客户可凭交易账户对应的开户印鉴、有效机构证件和《中国建设银行股份有限公司理财产品客户协议书》在购买本产品的原中国建设银行重庆市分行营业网点打印本产品相关账单信息。